为规范非免疫规划疫苗遴选与采购管理,保障疫苗质量安全、供应稳定及居民预防接种需求,依据《中华人民共和国疫苗管理法》《海南省疾病预防控制局关于进一步加强县区级疾控中心非免疫规划疫苗采购供应管理的通知》等相关规定,结合我县实际,现启动非免疫规划疫苗遴选工作,有关事项公告如下。
一、遴选依据
根据《中华人民共和国疫苗管理法》《中华人民共和国药品管理法》、海南省疾病预防控制局《关于进一步加强县区级疾控中心非免疫规划疫苗采购供应管理的通知》(琼疾控局卫免函〔2025〕22号)及本县民生保障与疾病防控需求。
二、遴选范围
参选疫苗须来自2024年度省级疾控中心公布的《非免疫规划疫苗成交品种目录》及后续增补目录,未列入该目录的疫苗不得参与。
三、参选条件
(一)疫苗生产企业/委托推广企业需具备合法资质,进口疫苗需提供《进口药品注册证》。
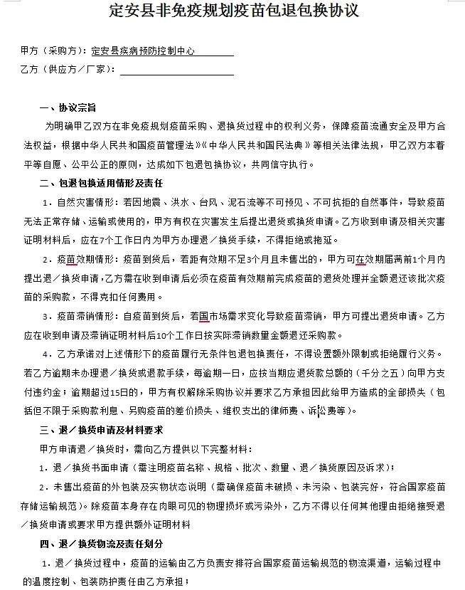
(二)需签署《疫苗包退包换协议》,且严格执行海南省非免疫规划疫苗储存运输收费相关规定。
(三)疫苗生产企业/代理公司近3年无监管部门不良通报,近2年无违规宣传、控苗压苗、不配合异常反应处置等行为。
(四)疫苗需符合质量标准,提供完整的生产企业资质、产品规格、安全性监测数据等相关材料。
四、申报材料及提交方式
请各参选企业用牛皮纸档案袋按照以下顺序归档材料(含电子版和纸质版),所有资料均需盖章,申报材料具体内容要求详见附件。
(一)申报材料
1.档案袋封面
2.目录
3.生产企业资质材料;
4.疫苗资质材料;
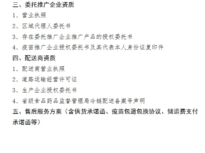
5.委托推广企业资质资料;
6.配送商资质材料;
7.生产厂家签署《疫苗包退包换协议》。
(二)提交方式
将纸质材料(总1份)报送至定安县疾病预防控制中心免疫规划科。电子版报送至定安县疾病预防控制中心免疫规划科邮箱dajimian@163.com。
(三)提交截止时间
电子版于2025年1月20日17:00前,纸质版于2025年1月27日17:00前,逾期不予受理。
(四)联系人及电话
张艺严,0898-63836544。
五、遴选流程
(一)会议材料评审
非免疫规划疫苗遴选工作委员会召开评审会议,对申报材料进行合规性审核。
(二)结果公示
遴选结果通过“定安疾控”微信公众号进行公示,公示期不少于7天。
(三)目录印发
公示无异议后,正式印发《定安县非免疫规划疫苗遴选入选目录》。
六、监督机制
遴选全过程由县疾控中心纪检部门派监督员进行全程监督,确保公开透明、合规有序,同时接受社会各界监督。
七、其他事项
(一)申报材料真实性由申报单位负责,弄虚作假者取消参选资格;
(二)遴选结果仅适用于2026-2027年度非免疫规划疫苗采购;
(三)本公告由定安县非免疫规划疫苗遴选委员会负责解释。
附件:参选相关资料
定安县疾病预防控制中心
2026年1月14日
附件:参选相关资料
【金山文档 | WPS云文档】https://www.kdocs.cn/l/cdBj7lG8eKVu




