您好:北京泰茂科技股份有限公司

当前位置: 招标信息> 标讯资讯> 详情

【上海】上海市关于国家药品分类代码核对工作提示

所属项目:2018年上海市全面实施药品挂网

发布时间:2023-05-16

信息来源:查看

正文:

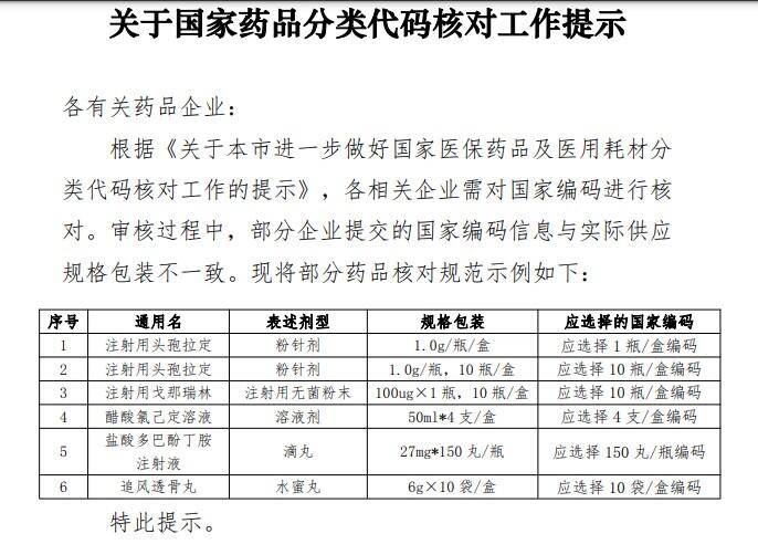
各有关药品企业:

根据《关于本市进一步做好国家医保药品及医用耗材分类代码核对工作的提示》,各相关企业需对国家编码进行核对。审核过程中,部分企业提交的国家编码信息与实际供应规格包装不一致。现将部分药品核对规范示例如下:

 

序号 通用名 表述剂型 规格包装 应选择的国家编码
1 注射用头孢拉定 粉针剂 1.0g/瓶/盒 应选择1瓶/盒编码
2 注射用头孢拉定 粉针剂 1.0g/瓶,10瓶/盒 应选择10瓶/盒编码
3 注射用戈那瑞林 注射用无菌粉末 100ug×1瓶,10瓶/盒 应选择10瓶/盒编码
4 醋酸氯己定溶液 溶液剂 50ml*4支/盒 应选择4支/盒编码
5 盐酸多巴酚丁胺
注射液
滴丸 27mg*150丸/瓶 应选择150丸/瓶编码
6 追风透骨丸 水蜜丸 6g×10袋/盒 应选择10袋/盒编码
特此提示。

相关动态

网络备案:京ICP备12039121号-14

地址:北京市海淀区学清路9号汇智大厦B座7层 www.yaochangyun.com ©2016-2023 泰茂股份版权所有


  • 经营性网站
    备案信息

  • 可信网站
    信用评价

  • 网络警察
    提醒您

  • 诚信网站

  • 中国互联网
    举报中心

  • 网络举报
    APP下载