客服电话: 15313133006
2851832418
欢迎来到泰茂药厂云!
微信公众号
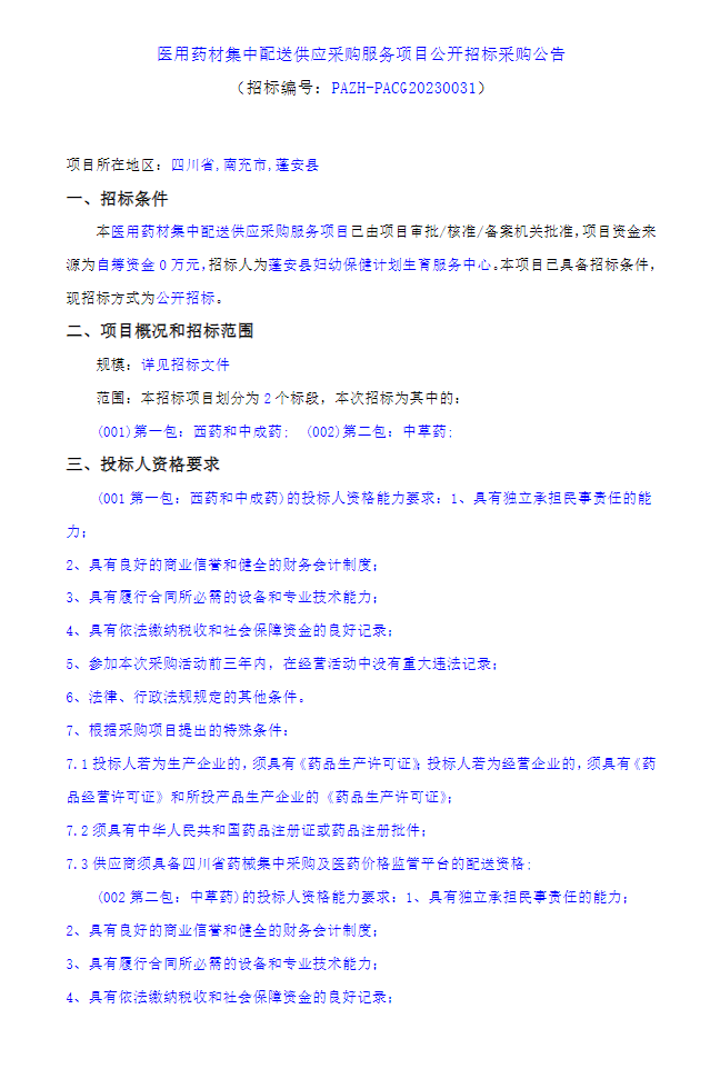
【南充市蓬安县妇幼保健计划生育服务中心】四川省南充市蓬安县妇幼保健计划生育服务中心医用药材集中配送供应采购服务项目公开招标采购公告
所属项目:四川省南充市蓬安县妇幼保健计划生
发布时间:2023-08-16
信息来源:查看
正文:
国家中医药管理局
世界中医药杂志
中国中医科学院
医药网
环球医药网
中国国际健康营养博览会
中医药方网
医药卫生网
现代医药卫生
药渡
中华中医药学会
中国医药物资协会
中国非处方药物协会
奇点
39健康网
中原医疗器械展览会
医药魔方
生物谷
化学加网
肽度
网络备案:京ICP备12039121号-14
地址:北京市海淀区学清路9号汇智大厦B座7层 www.yaochangyun.com ©2016-2023 泰茂股份版权所有
经营性网站 备案信息
可信网站 信用评价
网络警察 提醒您
诚信网站
中国互联网 举报中心
网络举报 APP下载