一、项目名称:旺苍县人民医院2026年中药饮片配送企业遴选采购项目
二、预算金额(人民币):*****以实际使用量据实结算。
三、资金来源:自筹资金☑ 其他资金□
四、报价人参加本次采购活动,应当具备下列条件:
(一)基本条件
1.具有独立承担民事责任的能力;
2.具有良好的商业信誉和健全的财务会计制度;
3.具有履行合同所必需的设备和专业技术能力;
4.有依法缴纳税收和社会保障资金的良好记录;
5.参加政府采购活动前三年内,在经营活动中没有重大违法记录;
6.法律、行政法规规定的其他条件。
(二)特殊资格条件
1.报价人为产品制造商的,须具有有效的《药品生产许可证》(生产范围包括中药饮片);
2.报价人为经营企业的,须具有有效的《药品经营许可证》(经营范围包括中药饮片)和所投中药饮片生产企业的《药品生产许可证》(生产范围包括中药饮片);
3.本项目不接受联合体投标。
五、产品名称及规格型号
包件1:






包件2:


六、相关商务、合同条款(实质性)
(一)配送周期:自合同签订生效之日起1年,供应商的中药饮片质量和服务满足采购人需求,可续签下一年合同,续签最长期限不超过2年。
(二)配送地点及时间
1.地点:旺苍县人民医院中药房。
2.时间:采购人提前5天通知,供应商按照采购人需求数量和时间节点,将货物运送指定地点,节假日照常配送。
(三)报价要求及结算方式
1.报价要求:本项目投标报价在最高单价限价基础上进行,按百分比下浮报价。报价包括:成本、利润、税费、配送、售后服务、装卸等一切费用,采购人不再支付任何其他费用,最终结算以实际验收合格使用量为准。
2.结算方式:结算单价=单价最高限价×中标折扣率。如果单价最高限价为100元,中标折扣率为80%,结算单价=100×80%,即实际支付金额为80元。(结算时,若结算价有小数时,保留小数点后2位数)。
(四)成交标准:综合评分法。
(五)付款方式:进度款按季度支付,采购人于每季度结束后次月10日前,根据本季度验收合格的配送量结算。成交供应商提供合法有效的等额税票后,采购人在收到发票之日起10日内支付该结算周期金额的100%。
(六)质量标准及供货要求
1.投标人须严格按照《中华人民共和国药典》(2025年版)、《四川省中药材标准》(2010年版)、《中华人民共和国药典临床用药须知(中药饮片卷)》(2020年版)、《四川省中药饮片炮制规范》(2015年版)及《国家中药饮片炮制规范》标准执行,对特许生产和经营的中药饮片符合国家相关文件要求。在合同中履行过程中,因国家或地方标准发生变化,应按新标准执行,新标准中未全部涵盖本次采购的所有清单内容,如原标准中对新标准未涵盖的产品有具体标准要求的,原有标准未废止可继续按原标准执行。
2.中药饮片不得出现虫蛀、霉变、走油、酸败等现象。有效成分、含水量、杂质、灰分、非药用部位、辅料、重金属含量、农药残留量等应符合标准要求;饮片外观整洁,不得出现碎颗粒太多的情况;中药饮片必须包装严密,基本要求:包装袋(箱)应干净、结实、无破损、封口严密,支持储存、运输和使用,在每件包装上须注明:品名、规格、数量(装量)、产地、供应单位(生产企业)、批号、生产日期、执行标准、质量合格标志等。
3.执行保质期标注规定后,需符合《中药饮片标签管理规定》规定。
4.小包装色标需符合国家中医药管理局规定的色标要求。(若标准不一致的以更严格的为准)
5.供应商送货时能提供拆零配送服务,根据采购人临时需求提供多种包装规格的中药小包装饮片(如包装:至少包括3、5、10、15g)。
6.中药饮片均须有国家编码,每批次中药饮片在送货时需中标人提供生产厂家或第三方检测机构出具的本批次产品的质量检测报告,否则视为未按合同约定交货,采购人有权拒收。
7.供应商在合同履行过程中每半年提供生产企业对中标饮片内部质量控制分析报告,若饮片质量未达到国家质量标准相关要求,则无条件退换货,若发生不良事件应当承担由此造成的一切损失。
8.供应商所供中药饮片有效期自验收合格之日应不低于中药饮片本身有效期的三分之二。
9.若所投产品涉及国药准字的中药饮片,供货时须提供国家食品药品监督管理总局颁发的药品批准文号。
10.若所投产品涉及野生动物须符合《野生动物保护法》及国家关于野生动物中药原材料管理的相关规定。
11.若所投产品涉及毒、麻中药的须符合《医疗用毒性药品管理办法》、《麻醉药品和精神药品管理条例》及国家关于毒、麻中药原材料管理的相关规定。
12.供应商需建立完善的产品质量保障措施,通过药材来源管理和产品检验检测搞好产品源头管理,通过强化产品仓储和周转管理搞好过程控制,通过制定溯源管理措施实现产品的源头可查,去向可追,确保产品全过程信息的真实、准确、完整与可追溯。
13.中药饮片质量出现问题,供应商应无条件负责退换,对于配送的中药饮片在验收时发现破损或其他不合格包装(如霉变、虫蛀、受潮等),供应商在3个工作日内无条件更换,因更换产生的所有费用由供应商承担。
(七)安全要求:本项目合同履约过程中,供应商的相关服务人员、财产安全由供应商负责;供应商在履约过程中因本项目服务内容而造成自身或任何第三方财产损失或人身伤亡的,由供应商承担全部责任。
(八)报价人如同时投包件1和包件2,需分别编制报价文件。
(九)履约验收:按采购人药品入库验收标准执行。
(十)合同履行期间,如遇国家或省级医保、药监等部门政策调整(中药饮片纳入集中带量采购),导致供应商供货资格取消,涉及产品将自动停止供货,双方应无条件执行最行政策。
七、违约责任与解决争议
(一)供应商须交付符合《中华人民共和国药典》(2025年版)及“三无一全”,标准的中药饮片。入库验收不合格的,中标人应在48小时内退换货并承担费用;连续两次退换后仍不合格的,处罚违约金3000.00元。
(二)供应商应保证采购人所需药品的及时配送到位,若出现品种缺货超过3天未补齐,1次扣除3000.00元,中标人应及时整改。累计3次采购人可终止合同。
(三)因中药饮片质量问题引起医疗事故或纠纷或被相关监管部门处罚的,视同严重违约并追究相关责任,同时由此造成的一切经济及法律责任由成交供应商负责。
(四)鉴于中药饮片市场价格易受产地环境异常(如自然灾害)、气候因素、不可抗力、产量周期性变化等不可控因素影响,中标人须建立全品种价格波动风险评估机制,充分承担由此产生的经营风险。合同有效期内,供货价格原则上不得调整。
(五)因本合同引起的或与本合同有关的任何争议,双方应首先通过友好协商解决;协商不成的,任何一方均有权向项目实施地(即旺苍县)人民法院提起诉讼。
八、样品要求
(一)报价人应按样品清单要求提供购置样品(要求所有样品均不能出现报价人名称和投标产品品牌等类似信息标识)。样品送达后,由监督人员进行编号。
(二)送样截止时间:同投标截止时间(送样时间截止后供应商必须离开样品现场回避,未能及时完成样品规范包装、有序摆放的,视为没有送样品)。
(三)送样地点:旺苍县人民医院医技综合楼14楼评标室,到达现场后听从现场工作人员要求现场编号并摆样。
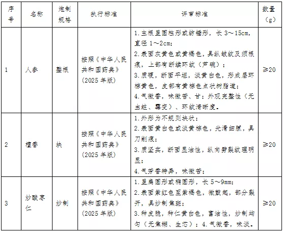
(四)样品封装要求。每个品种装1袋,每袋装不少于20g样品置于透明封口袋中(封口袋尺寸10cm×15cm)。本项目样品评审采用盲样,即样品中不得出现任何可识别供应商或生产厂商的文字、logo、图文信息,若投标人提供的样品有以上信息,视为无效样品,对应样品评审得分为0分。
(五)样品封存:所有报价人提供的样品,评审结束后由采购人统一封样。在评审结果公示结束后,由未成交供应商自行联系采购人将封样样品领回。超过5个工作日未领回,采购人将自行处理样品。
(六)供应商须按投标时提供的样品质量标准供货,采购人对照供应商投标时提供的样品进行验收,如供应商实际提供的产品质量、规格等低于投标样品的,采购人有权拒绝验收并要求供应商整改。
(七)样品费用。供应商留存的样品数量纳入采购量,按中标价和实际数量据实结算,在最后一次货款中一并支付。
(八)包件1样品:
包件2样品:
九、评分标准
(一)价格分60分:满足遴选文件要求且报价最低的为评审基准价,价格得分=(评审基准价/报价)×价格分。评标基准价为所有报价人统一折扣率之和的平均数。
(二)样品分30分:根据报价人提供的样品进行评审,报价人提供样品3种(具体品种、数量和评审标准见第八条样品要求),每个样品数量及性状完全符合评审标准要求得10分,本项最多得30分。若报价人提供的样品不满足评审标准中的任意一项,以及少送样品或错送样品,则该样品不得分。
(三)类似业绩10分:报价人提供2022年1月1日(以合
同签订日期为准)以来的类似业绩1个得5分,本项最多得10分。(注:类似业绩指中药饮片生产销售或配送类业绩,报价人须提供类似业绩合同和对应的验收(履约)合格证明材料扫描件并签章,否则不得分)。
十、报价资料装订要求
(一)报价人应提交报价资料正本壹份,副本壹份,正副本内容应一致。
(二)装订要求:报价人提交资料的正本和副本一律用A4复印纸编制和复制,采用粘贴方式左侧装订,不得使用抽杆夹或扣夹。
(三)封面上写明:项目名称、报价人名称(盖公章)、法定代表人或委托代理人(签字或盖章)、日期。
十一、报价资料递交时间
(一)报价人资料递交的截止时间为2026年1月16日15时00分,地点为旺苍县人民医院医技综合楼14楼评标室。
(二)逾期送达或未送达指定地点的报价资料,采购人不予受理。
十二、联系方式
采购人:旺苍县人民医院
地 址:旺苍县东河镇新华街471号
联系人: 赵先生
联系电话:0839-4315078
2026年1月12日(公章)