


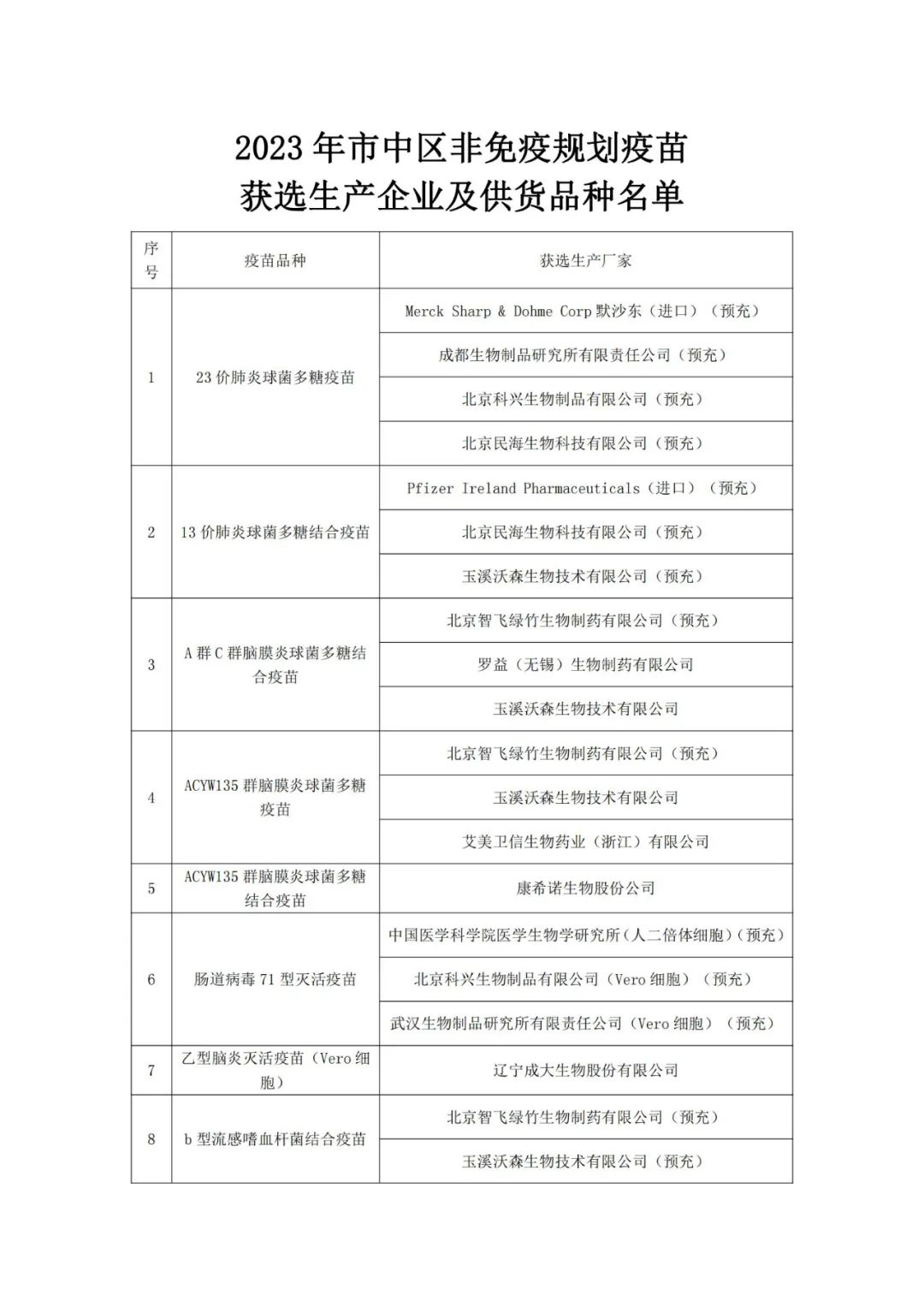
根据《四川省卫健委关于印发〈疫苗全程管理风险防控工作方案》的通知》精神,我中心于2023年3月9日开展了非免疫规划疫苗品种遴选。根据全区各预防接种单位代表现场投票,成都生物制品研究所有限责任公司、北京智飞绿竹生物制药有限公司、玉溪沃森生物技术有限公司等多家疫苗生产企业共计34种非免疫规划疫苗入选,现将2023年市中区非免疫规划疫苗获选生产企业及供货品种名单进行公示。公示时间为2023年3月10日至2023年3月17日。在此期间,欢迎以来电、来访的形式反映情况和发表看法及意见。
公示电话:0833-2133223;
来访时间:工作日9:00-12:00,14:00-17:00;
来访地点:乐山市市中区杨河街132号908办公室。
附件:2023年市中区非免疫规划疫苗获选生产企业及供货品种名单
乐山市市中区疾病预防控制中心
2023年3月10日