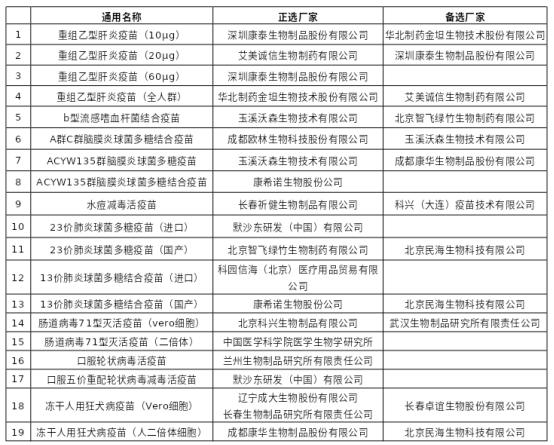
为做好渝水区非免疫规划疫苗的采购与供应管理,保障疫苗质量安全和可及性,满足辖区内疾病控制和群众健康需求,根据《中华人民共和国疫苗管理法》等法律法规及文件要求,我区于2026年3月4日15时-17时在渝水区疾病预防控制中心三楼会议室召开渝水区2026年非免疫规划疫苗选用会,由区卫健委纪检工作人员全程监督,遵循公平公正的原则,最终形成《渝水区2026年-2027年非免疫规划疫苗采购目录》,现将相关情况公示如下:

公示期为2026年3月5日-3月13日,公示期间如对公示内容有异议可在公示期间以生产厂家的名义书面形式向渝水区疾病预防控制中心提出申诉。
联系人:肖渝沙
联系电话:15970299522
联系地址:新余市渝水区中兴路412号渝水区疾病预防控制中心208办公室
新余市渝水区疾病预防控制中心
2026年3月4日