您好:北京泰茂科技股份有限公司

当前位置: 招标信息> 标讯资讯> 详情

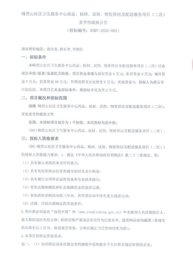
【黄石市中医医院】湖北省黄石市峰烈山社区卫生服务中心药品、耗材、试剂、物资供应及配送服务项目(二次)竞争性磋商公告

所属项目:湖北省黄石市中医医院院标

发布时间:2026-04-14

信息来源:查看

正文:

相关动态

网络备案:京ICP备12039121号-14

地址:北京市海淀区学清路9号汇智大厦B座7层 www.yaochangyun.com ©2016-2023 泰茂股份版权所有


  • 经营性网站
    备案信息

  • 可信网站
    信用评价

  • 网络警察
    提醒您

  • 诚信网站

  • 中国互联网
    举报中心

  • 网络举报
    APP下载