您好:北京泰茂科技股份有限公司

当前位置: 招标信息> 标讯资讯> 详情

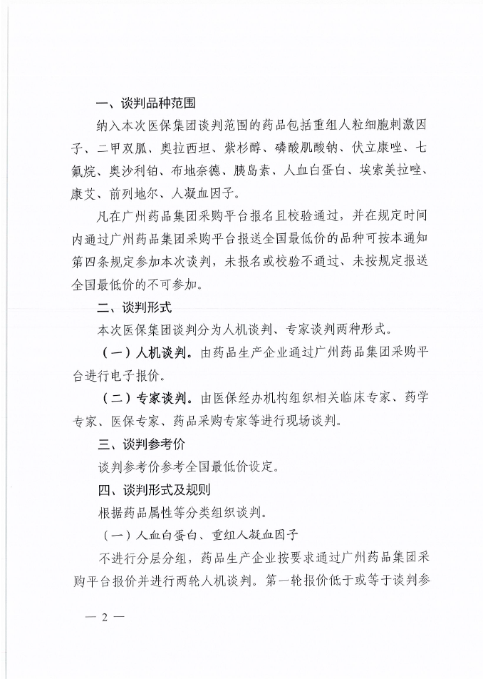
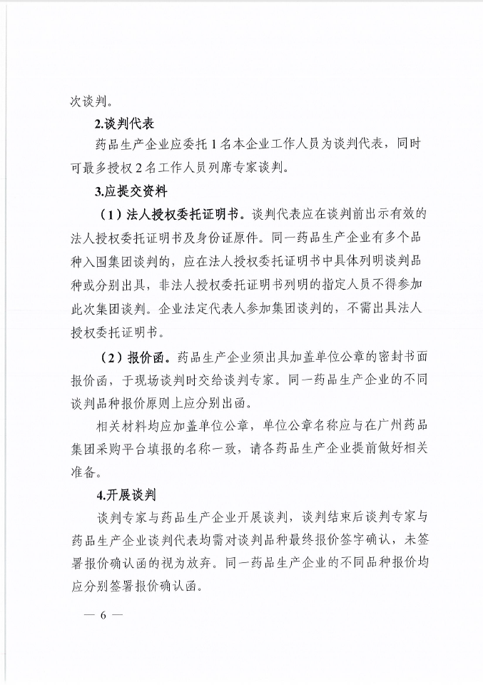
【广州】广东省广州市医疗保险服务中心关于做好重组人粒细胞刺激因子等15种药品医保集团谈判有关事项的通知

所属项目:2018年广东省广州地区医疗机构

发布时间:2019-02-13

信息来源:查看

正文:

广东省广州市医疗保险服务中心关于做好重组人粒细胞刺激因子等15种药品医保集团谈判有关事项的通知
信息来源: 广州药品集团采购平台 发布时间: 2019年02月13日 所属项目: 2018年广东广州医疗机构药品标

相关动态

网络备案:京ICP备12039121号-14

地址:北京市海淀区学清路9号汇智大厦B座7层 www.yaochangyun.com ©2016-2023 泰茂股份版权所有


  • 经营性网站
    备案信息

  • 可信网站
    信用评价

  • 网络警察
    提醒您

  • 诚信网站

  • 中国互联网
    举报中心

  • 网络举报
    APP下载