您好:北京泰茂科技股份有限公司

当前位置: 招标信息> 标讯资讯> 详情

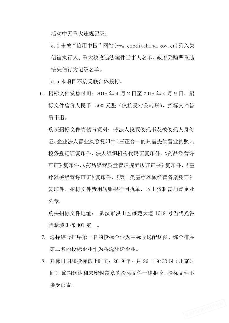
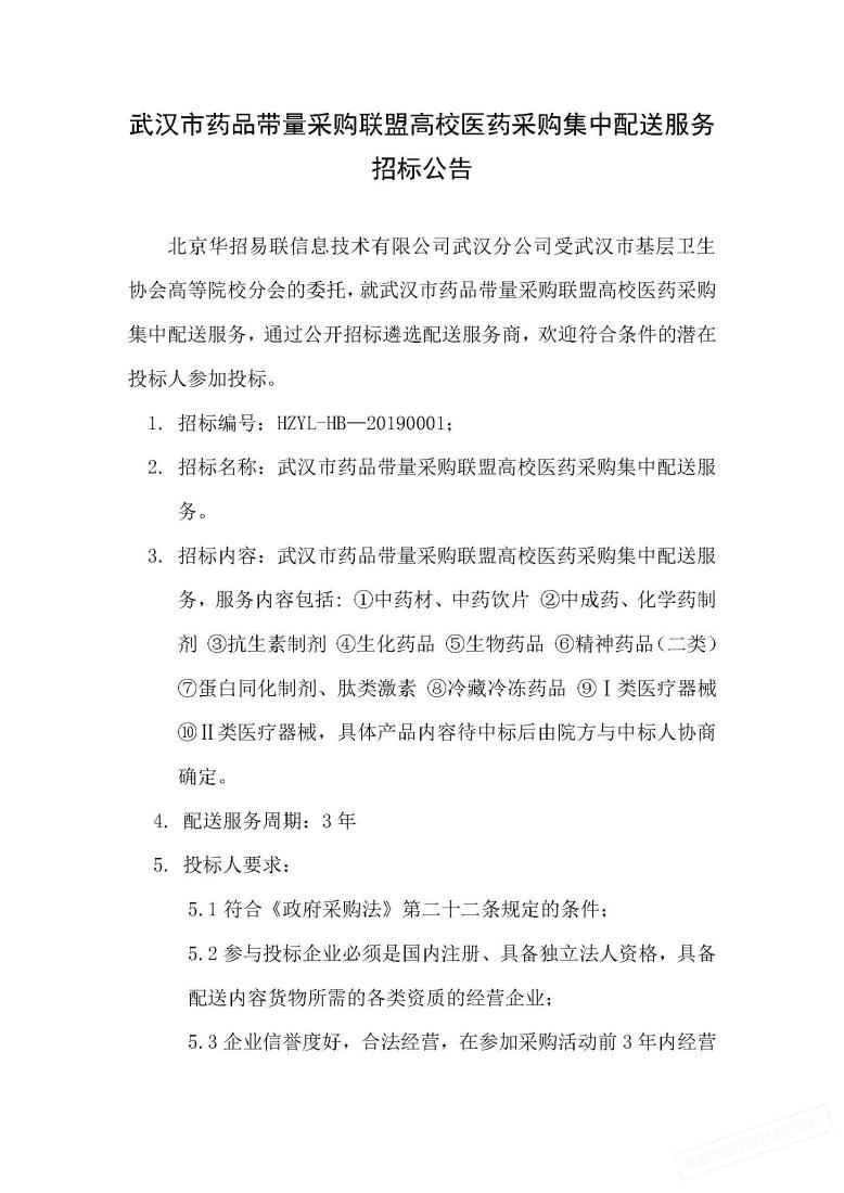
【武汉】湖北省武汉市药品带量采购联盟高校医药采购集中配送服务招标公告

所属项目:2019年湖北省武汉市药品带量采

发布时间:2019-04-02

信息来源:查看

正文:

湖北省武汉市药品带量采购联盟高校医药采购集中配送服务招标公告
信息来源: 武汉市药品带量采购联盟高校医药采购服务平台 发布时间: 2019年04月02日 所属项目: 湖北省武汉市药品带量采购联盟高校医药采购项目





附件 法人委托授权书.docx
相关动态

网络备案:京ICP备12039121号-14

地址:北京市海淀区学清路9号汇智大厦B座7层 www.yaochangyun.com ©2016-2023 泰茂股份版权所有


  • 经营性网站
    备案信息

  • 可信网站
    信用评价

  • 网络警察
    提醒您

  • 诚信网站

  • 中国互联网
    举报中心

  • 网络举报
    APP下载