返回首页
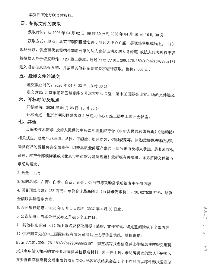
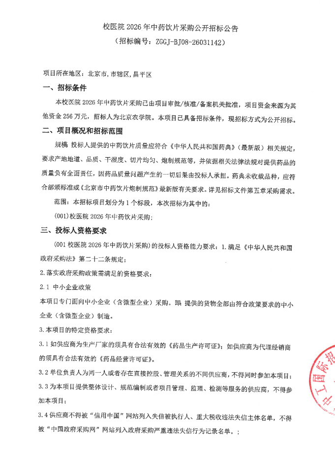
北京农学院校医院2026年中药饮片采购公开招标公告
发布时间:
2026/04/03
标书下载
经销商名录
目录文件
往年评审专家
历史中标
查看更多
留言板
暂时无人发言
内容:
游客
验证码
相关动态
查看更多