您好:北京泰茂科技股份有限公司

当前位置: 招标信息> 标讯资讯> 详情

【四川】2021年四川省关于开展药品增补挂网采购工作的通知 川药招〔2021〕89号

所属项目:2020年四川省医药机构药品集中

发布时间:2021-05-06

信息来源:查看

正文:

各药品企业、各上网医疗机构:

根据《四川省医药机构药品集中采购实施方案》(川医保规〔2021〕9号)文件要求,现就药品增补挂网采购工作有关事宜通知如下:

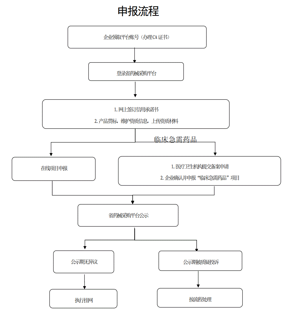
一、申报流程

凡自愿参与四川省药品增补挂网采购工作的生产、经营企业,请按以下流程申报挂网。药品增补操作手册见附件。



 
二、药品范围及申报要求

药品范围、报价要求及执行要求详见《关于做好医药机构药品集中采购工作的通知》(川药招〔2021〕65号)。

三、申报时间

带量采购非中选药品和价格联动采购药品增补申报时间为2021年5月6日—2021年5月28日17:00;备案采购药品随时增补申报。

四、注意事项

(一)目前全国各省挂网价或中标价正在陆续更新中,申报带量采购非中选药品和价格联动采购药品,应提供截至发布增补通知之日该药品(同生产企业、同剂型、同品规的最小制剂单位)现执行的所有省级(不包括福建、广东价格,下同)集中采购挂网价或中标价。申报备案采购药品,应提供截至申报当日该药品(同生产企业、同剂型、同品规的最小制剂单位)现执行的所有省级集中采购挂网价或中标价。

(二)超过申报时限未申报相关项目的、未报价的,视为申报主体自动放弃本次增补资格。

(三)未按要求如实提供价格信息的,一经查实,将按照国家及我省药品和医用耗材集中采购信用评价和考核相关管理办法的有关规定进行处理。

(四)联系方式。

相关政策咨询:028-85151912

申报操作咨询:028-85155302  15828363791

 

                 四川省药械招标采购服务中心

                                            2021年5月6日 

相关动态

网络备案:京ICP备12039121号-14

地址:北京市海淀区学清路9号汇智大厦B座7层 www.yaochangyun.com ©2016-2023 泰茂股份版权所有


  • 经营性网站
    备案信息

  • 可信网站
    信用评价

  • 网络警察
    提醒您

  • 诚信网站

  • 中国互联网
    举报中心

  • 网络举报
    APP下载